S/MIME Prinzip: Unterschied zwischen den Versionen
Zur Navigation springen
Zur Suche springen
| Zeile 20: | Zeile 20: | ||
=Prinzip= | =Prinzip= | ||
| − | |||
| − | |||
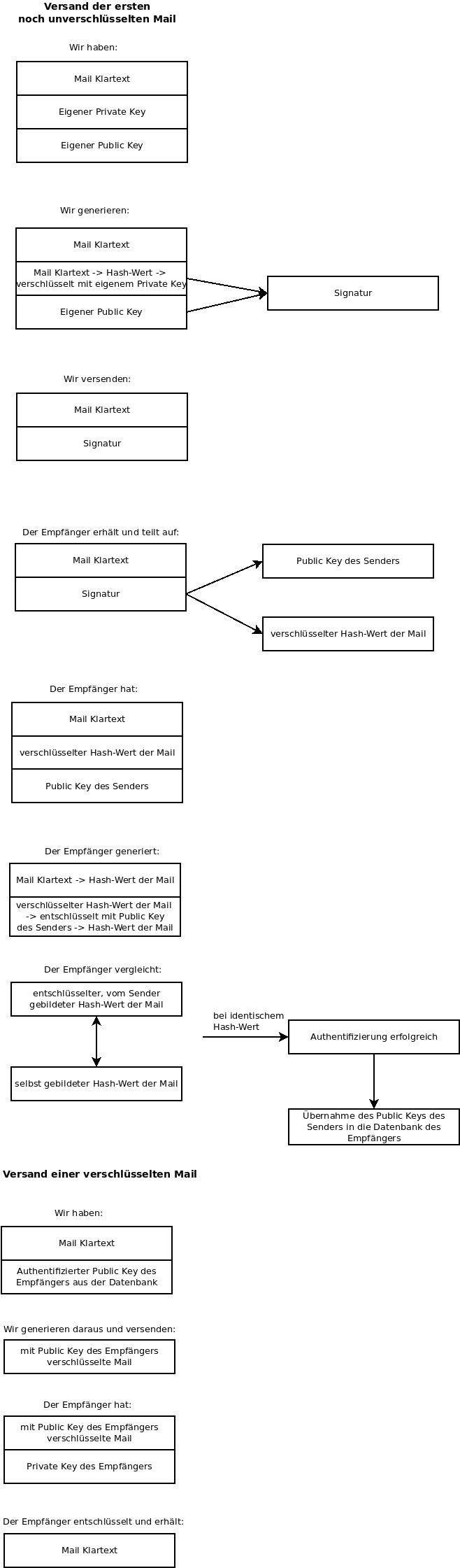
[[Datei:smime-3.png]] | [[Datei:smime-3.png]] | ||
=Links= | =Links= | ||
*https://www.pcwelt.de/ratgeber/S-MIME-und-OpenPGP-Sichere-Mails-142821.html | *https://www.pcwelt.de/ratgeber/S-MIME-und-OpenPGP-Sichere-Mails-142821.html | ||
Version vom 17. Juni 2021, 08:50 Uhr
Zertikat besorgen
- Zertifikat wird beantragt
- Man bekommt das Zertifikat von der CA
- Import des Zertifkats in den Mailclient
Einstellen Mailclient
- Zertifikat für Digitale Unterschrift auswählen.
- Zertifikat für die Verschlüsselung auswählen.
Mail versenden
- Mail mit Digitaler Unterschrift versenden.
- Zertifkat wird mit gesendet.
- Mail kommt bei Empfänger autentifiziert an.
Mail erhalten
- Sender der unser Zertifkat hat. Kann nun Mails zu uns verschlüsselen.
- Unsere Mail kann nun mit unserem privaten Schlüssel entschlüsselt werden.
Datenbank aufbau
- Jede signierte Mail geht in unsere Zertifikatdatenbank.
- Mailadressen aus dieser Datenbank kann man verschlüsselte Mails schicken.
Zu beachten
- Erste Mail zum Zertikatsaustausch muss unverschlüsselt sein.
