Ssh Verbindungsaufbau: Unterschied zwischen den Versionen
Zur Navigation springen
Zur Suche springen
(Der Seiteninhalt wurde durch einen anderen Text ersetzt: „ {{#drawio:ssh-verbindungsaufbau-1}}“) Markierung: Ersetzt |
|||
| Zeile 1: | Zeile 1: | ||
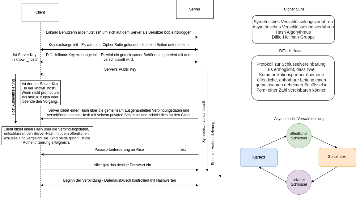
| − | + | =Passwort Authentifizierung= | |
| − | + | {{#drawio:ssh-verbindungsaufbau-2}} | |
| + | =Schlüssel Authentifizierung= | ||
{{#drawio:ssh-verbindungsaufbau-1}} | {{#drawio:ssh-verbindungsaufbau-1}} | ||

