Ssh Schlüssel Authentifizierung: Unterschied zwischen den Versionen
Zur Navigation springen
Zur Suche springen
| Zeile 1: | Zeile 1: | ||
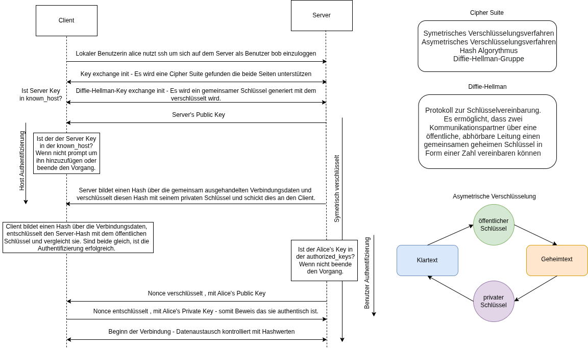
{{#drawio:ssh-verbindungsaufbau-1}} | {{#drawio:ssh-verbindungsaufbau-1}} | ||
{{#drawio:ssh-verbindungsaufbau-3}} | {{#drawio:ssh-verbindungsaufbau-3}} | ||
| + | {{#drawio:ssh-verbindungsaufbau-4}} | ||


