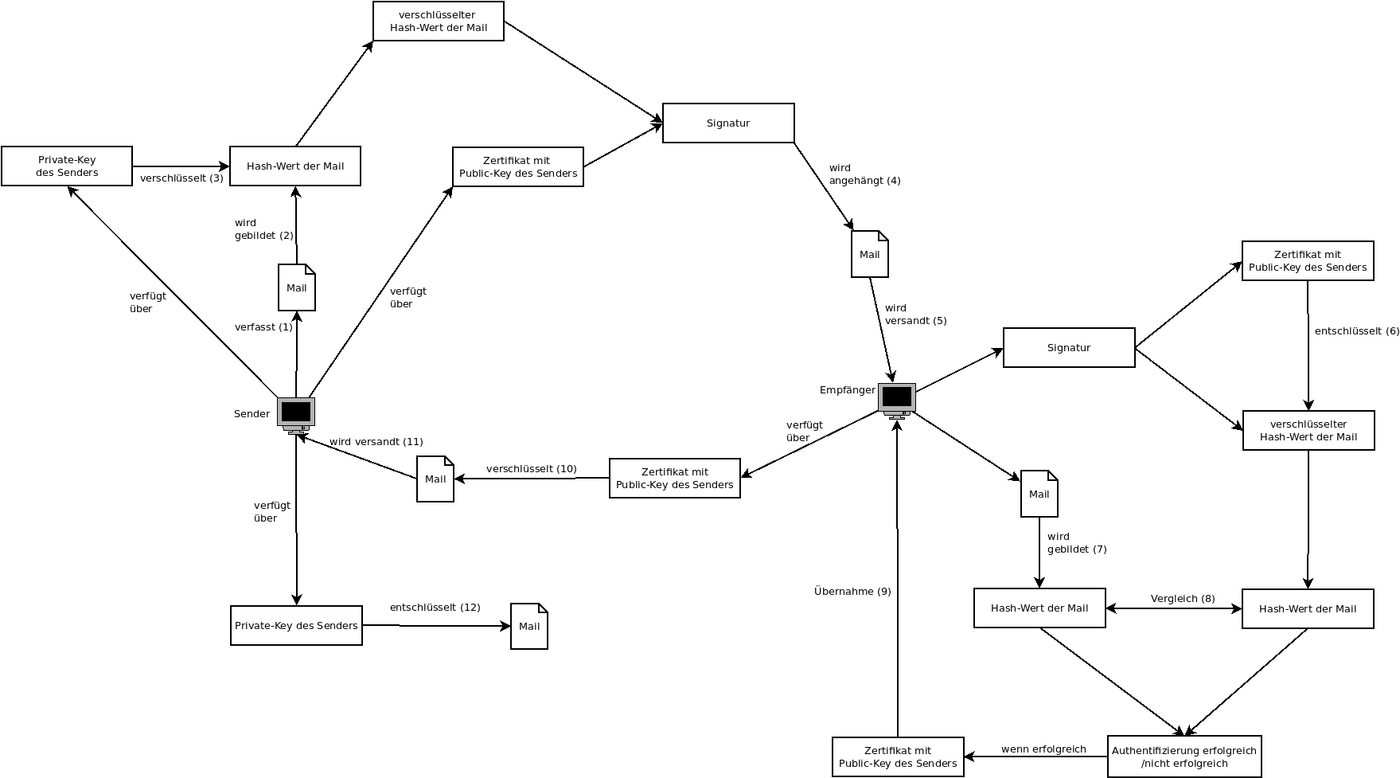
S/MIME Prinzip
Zertikat besorgen
- Zertifikat wird beantragt
- Man bekommt das Zertifikat von der CA
- Import des Zertifkats in den Mailclient
Einstellen Mailclient
- Zertifikat für Digitale Unterschrift auswählen.
- Zertifikat für die Verschlüsselung auswählen.
Mail versenden
- Mail mit Digitaler Unterschrift versenden.
- Zertifkat wird mit gesendet.
- Mail kommt bei Empfänger autentifiziert an.
Mail erhalten
- Sender der unser Zertifkat hat. Kann nun Mails zu uns verschlüsselen.
- Unsere Mail kann nun mit unserem privaten Schlüssel entschlüsselt werden.
Datenbank aufbau
- Jede signierte Mail geht in unsere Zertifikatdatenbank.
- Mailadressen aus dieser Datenbank kann man verschlüsselte Mails schicken.
Zu beachten
- Erste Mail zum Zertikatsaustausch muss unverschlüsselt sein.
