IP6Tables - from scratch

Aus Xinux Wiki
Zur Navigation springen Zur Suche springen

Die Verwendung von Firewalls mit ip6tables

Der Linux-Kernel enthält fortgeschrittene Tools für Packet-Filtering, der Prozess für die Kontrolle von Netzwerkpaketen bei ihrem Versuch einzudringen, durch und aus dem System hinaus zu dringen. Kernels vor der 2.4 Version konnten Pakete mit ipchains manipulieren, die Listen von Regeln verwendeten, die für Pakete in jeder Phase des Filterungsprozesses angewandt werden. Die Einführung des 2.4-Kernels hat ip6tables mit sich gebracht, die den ipchains gleichen, aber deren Wirkungsbereich und Kontrollmöglichkeiten bei der Filterung von Paketen erweitern.

ip6tables Allgemein

Ip6tables beinhaltet das englische Wort tables, was für Tabellen steht, und genauso kann man es sich auch vorstellen, denn in seinen 3 Tabellen sammeln sich die Ketten in denen Regeln zum Kontrollieren, Manipulieren oder Extrahieren von Paketen angegeben werden.

Tabellen

Wie Pakete verarbeitet werden wird schon in den Tabellen vorgegeben. ip6tables besitzt standardmäßig drei Tabellen: mangle, nat und filter.

Die Tabelle mangle (übersetzt: zerhauen) ermöglicht es dem Kernel, Daten im Paket-Header zu verändern.

NAT wird benutzt um interne und externe IP-Adressen zu übersetzen (= Network Adress Translation). Regeln in dieser Tabelle ändern die IP und/oder den Port des Ziels oder Quelle.

Die Tabelle filter prüft alle für die Firewall ankommenden Pakete und entscheidet ob sie durchgelassen oder geblockt werden.

Jede dieser Tabellen besitzt nun mehrere Ketten:

mangle (Paketmanipulationen): enthält alle Ketten
nat (Network Adress Translation): enthält die Ketten PREROUTING, OUTPUT und POSTROUTING
filter (Paketfilter): enthält die Ketten FORWARD, INPUT und OUTPUT

Ketten

Die Ketten sind eine Sammlung von Regeln. D.h. das jede Kette mehrere Regeln besitzen kann um ein Paket durchzulassen oder zu blockieren. Es sind fünf Typen von Standardketten vorhanden. Manche dieser Ketten werden von allen Paketen und einige nur, je nachdem welches Ziel sie haben, durchlaufen. Man könnte auch sagen die Ketten unterscheiden wo welche Regeln angewendet werden. Die Regeln einer Kette werden nacheinander abgearbeitet und wenn eine zutrifft, ist die Bearbeitung in dieser Kette beendet (es gibt Ausnahmen):

  • PREROUTING: alle Pakete kommen hier durch bevor eine Routing-Entscheidung getroffen wird
  • FORWARD: für alle Pakete, die von der einen zu einer anderen Netzwerkschnittstelle weitergeleitet werden - also keine Pakete die an einen lokalen Dienst gerichtet sind
  • INPUT: für Pakete die über eine Schnittstelle hereinkommen und einen Dienst auf dem Rechner ansprechen
  • OUTPUT: für die über eine Schnittstelle herausgehenden Pakete, die von einem lokalen Dienst kommen
  • POSTROUTING: alle Pakete kommen am Ende der Verarbeitung hier durch

Regeln

Mit einer Regel wird entschieden was mit einem Paket passieren soll. Jede besitzt bestimmte Parameter nach denen sie überprüft ob die Informationen eines Paketes auf sie zutreffen. Wenn die Parameter zutreffend sind, wird das Paket meist an ein neues Ziel verwiesen oder es wird eine Methode angewandt. Für die Bearbeitung der Pakete gibt es mehrere Ziele und Methoden. Häufig benutzte sind:

  • ACCEPT: das Paket kann passieren
  • REJECT: das Paket wird zurückgewiesen und ein Fehlerpaket wird gesendet
  • LOG: schreibt einen Eintrag in die syslog
  • DROP: das Paket wird ignoriert und keine Antwort gesendet
  • REDIRECT: die Ziel-Adresse des Paketes wird hiermit so verändert, dass es zum lokalen Rechner gesendet wird
  • MASQUERADE: die Quell-Adresse des Paketes wird durch die IP-Adresse der Schnittstelle ersetzt, auf dem es den Rechner verlässt
  • SNAT
  • DNAT

Somit funktioniert ip6tables wie eine Art Sammlung von Schablonen die nacheinander auf ein Paket abgebildet werden und bei einem Treffer eine bestimmte Aktion auf das Paket ausführen. Falls keine der Schablonen passen sollte wird eine Standard Aktion ausgeführt die für alle Pakete gilt die nicht auf eine Schablone passen.

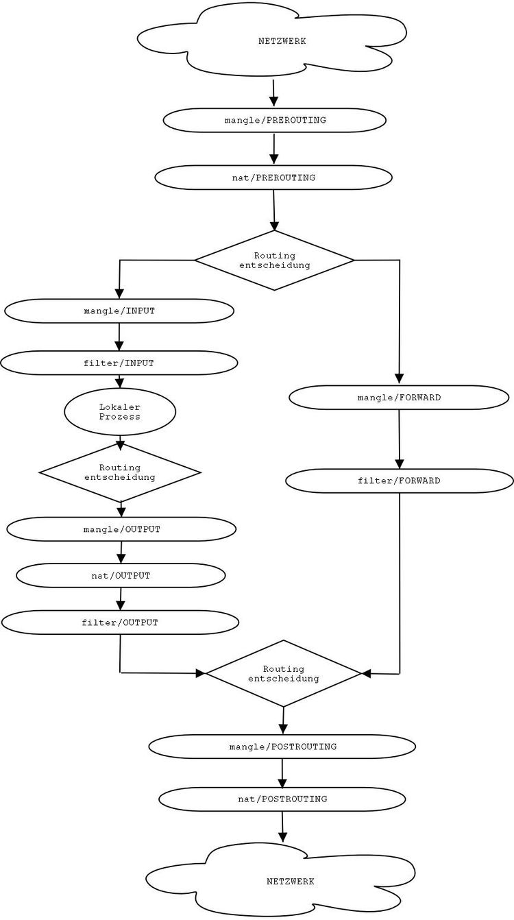
Konzept-Bild

Iptables-konzept.jpeg

Syntax Allgemein

Wie schon zu erwarten bedient man i6tables mit dem Befehl iptables. Folgende Dinge sind vorab zu beachten:

Die Momentan in der filter Tabelle gesetzten Ketten und Regeln kann man sich mit

root@hutze:~# iptables -L

ausgeben lassen, wobei man die Ausgabe noch mit den Operanden

-n    # für numerical
-v    # für verbose

erweitern kann.

Dabei ist es wichtig zu bemerken das jede iptables Zeile ohne -t option von einem -t filter ausgeht. Was bedeutet das es die Filter Tabelle geschrieben wird. Um die anderen Tabellen zu schreiben braucht man -t nat und -t mangle

Die 3 Tabellen von iptables spricht man jeweils mit

ip6tables [-t filter]
ip6tables -t nat
ip6tables -t mangle

an.

Jeder dieser Tabellen Angaben folgt für gewöhnlich eine Kette. Diese sind: INPUT OUTPUT und FORWARD sowie ausschließlich für nat und mangle auch PREROUTING und POSTROUTING. Und müssen mit dem davor stehenden Operanden -A ( Append - englisch für Anhängen ) definiert werden.

Beispiele:

ip6tables -A INPUT
ip6tables -t nat -A POSTROUTING

Wenn man also Regeln aufstellen will muss man immer die Tabelle und das dazugehörige Kettenglied übergeben, damit der Router genau weiß was wo zu tun ist.

Die Tabellen und Regeln von iptables könnte man theoretisch auch alle einzeln nacheinander in der Konsole eingeben was aber nicht ganz Sinn der Sache ist. Also bedienen wir uns für unsere Firewall einem simplen Bash-Skript.

Positionierung der Firewall vor Ubuntu 16.04

Eine Firewall kann man unter Linux ganz einfach mit einem vi-Dokument beginnen. Damit die daraus entstehende Firewall auch ausgeführt wird müssen wir es in den entsprechenden Verzeichnissen vermerken. Das Skript selbst sollte nach /etc/init.d/ mit einem softlink mit dem prefix "S99" in /etc/rc2.d damit es beim Starten automatisch ausgeführt wird.

root@hutze:~# touch firewall
root@hutze:~# mv firewall /etc/init.d
root@hutze:~# ln -s /etc/init.d/firewall /etc/rc2.d/S99firewall

Positionierung der Firewall ab Ubuntu 16.04

Ab Ubuntu 16.04 wurde das übliche init durch das neue systemd ersetzt. Daher muss die Firewall in /usr/local/sbin platziert werden und wie im unteren Link angegeben der Service-File erstellt werden

Der Rumpf

Zuerst wird in dem firewall-Skript ein case start - stop Block angelegt:

#!/bin/bash
case $1 in
start)
echo "starte firewall"
;;
stop)
echo "stoppe firewall"
;;
*)
echo "usage: $0 start|stop"
;;
esac

Filter Tabelle

Beginnen wir unsere Firewall mit ihrer simpelsten Funktion: dem Paketfilter.

Flushing

Bevor wir unsere eigenen Regeln entwerfen, sollten wir sichergehen das sich keine alten Regeln einschleichen und zu unerwarteten Komplikationen führen. Dieses wird durch das sogenannte "flushing" erreicht, welches mit folgender Zeile geschieht:

 #!/bin/bash
case $1 in
start)
echo "starte firewall"
ip6tables -F
ip6tables -t nat -F
ip6tables -t mangle -F


;;
stop)
echo "stoppe firewall"
ip6tables -F
ip6tables -t nat -F
ip6tables -t mangle -F
;;
esac

Ohne flushing kann es auch passieren das sich unsere Regeln bei jedem Neustart der Firewall addieren.

Verwendete Syntax
Der Operand -F löst das flushing aus mit dem alle Regeln in der angegebenen Tabelle ( hier "-t filter" da keine angegeben ) entfernt werden
Wichtig
Wenn man zukünftig auch Regeln in die nat und mangle Tabellen schreiben möchte, muss man dazu sichergehen das auch diese bei jedem Start und Stop jeweils geflusht werden damit keine Komplikationen entstehen.

Default policy

Als nächstes definieren wir was passieren soll falls keine unserer Regeln zutreffen sollte, auch gennannt "default policy"

Dies geschieht mit folgenden Zeilen:

 #!/bin/bash
case $1 in
start)
echo "starte firewall"
ip6tables -F
ip6tables -P INPUT DROP
ip6tables -P OUTPUT DROP
ip6tables -P FORWARD DROP
;;
stop)
echo "stoppe firewall"
ip6tables -F
ip6tables -P INPUT ACCEPT
ip6tables -P OUTPUT ACCEPT
ip6tables -P FORWARD ACCEPT
;;
esac
Verwendete Syntax
Wie in Syntax Allgemein angegeben muss die "default policy" auf alle 3 Anlaufstellen angewendet werden.
Nach der Anlaufstelle geben wir an was mit den Paketen zu tun ist.
Mit DROP lässt die gestartete Firewall alle Pakete fallen die nicht auf eine Regel passen.
Mit ACCEPT lässt die gestoppte Firewall alle Pakete durch.

ESTABLISHED und RELATED Pakete

Ein Vorteil von ip6tables zu seinen Vorgängern ist die Funktion seinen Paketfilter nur auf die ersten Pakete einer Verbindung zu begrenzen und so Ressourcen zu sparen.

Dieses wird erreicht mit folgenden Zeilen

 #!/bin/bash
case $1 in
start)
echo "starte firewall"
ip6tables -F
ip6tables -P INPUT DROP
ip6tables -P OUTPUT DROP
ip6tables -P FORWARD DROP
ip6tables -A INPUT .m conntrack --ctstate ESTABLISHED,RELATED -j ACCEPT
ip6tables -A FORWARD -m conntrack --ctstate ESTABLISHED,RELATED -j ACCEPT
ip6tables -A OUTPUT -m conntrack --ctstate ESTABLISHED,RELATED -j ACCEPT
;;
stop)
echo "stoppe firewall"
ip6tables -F
ip6tables -P INPUT ACCEPT
ip6tables -P OUTPUT ACCEPT
ip6tables -P FORWARD ACCEPT
;;
esac
Verwendete Syntax
Die neuen Funktionen die wir hier verwenden beinhalten:
conntrack: Das Modul von ip6tables das erkennt ob ein Paket eine Verbindung initiiert oder zu einer bereits errichteten Verbindung gehört.
--cstate ESTABLISHED,RELATED: Der Status nach dem das Paket untersucht wird, wobei
ESTABLISHED: Für alle Pakete steht die nicht das erste Paket einer Verbindung ist die in beide Richtungen sendet. (TCP)
RELATED: Für alle Pakete steht die eine 2t Verbindung öffnen wollen. (FTP,ICMP)
-j ACCEPT: Benutzt die angegebene Operation auf das Paket, hier ACCEPT.

loopback device

Nun haben wir schon ein paar Regeln aber noch keine die bisher zutreffen kann. Wenn wir diese Firewall aktivieren würden wäre unser eigener Router Nichtmal mehr in der Lage mit sich selbst zu kommunizieren. Da er dies über das sogennante "loopback device" lassen wir jetzt unsere ersten Pakete durch.

 #!/bin/bash
case $1 in
start)
echo "starte firewall"
ip6tables -F
ip6tables -P INPUT DROP
ip6tables -P OUTPUT DROP
ip6tables -P FORWARD DROP
ip6tables -A INPUT -m conntrack --ctstate ESTABLISHED,RELATED -j ACCEPT
ip6tables -A FORWARD -m conntrack --ctstate ESTABLISHED,RELATED -j ACCEPT
ip6tables -A OUTPUT -m conntrack --ctstate ESTABLISHED,RELATED -j ACCEPT
ip6tables -A OUTPUT -o lo -m conntrack --ctstate NEW -j ACCEPT
ip6tables -A INPUT -i lo  -m conntrack --ctstate NEW -j ACCEPT
;;
stop)
echo "stoppe firewall"
ip6tables -F
ip6tables -P INPUT ACCEPT
ip6tables -P OUTPUT ACCEPT
ip6tables -P FORWARD ACCEPT
;;
esac
Verwendete Syntax
Hier geben wir nun zum ersten mal zur Anlaufstelle auch das jeweilige Interface das angelaufen wird mit an:
Mit -o lo beschreiben wir als output also Ausgang die Schnittstelle lo was für das loopback device steht
Genauso -i lo wobei lo hier als Eingang angegeben wird. In einem Satz:
Alle Pakete die von unserem Router aus lo Ausgehen durchlassen
Alle Pakete die an unserem Router an lo Ankommen durchlassen

Fernwartung

Angenommen unser Router mit der Firewall steht nicht im selben Netz wie unser üblicher Arbeitsrechner, ist es von Vorteil auch von außen auf ihn zugreifen zugreifen zu können. In unserem Beispiel ist das äußere Netz auch ein LAN.

 #!/bin/bash
case $1 in
start)
echo "starte firewall"
ip6tables -F
ip6tables -P INPUT DROP
ip6tables -P OUTPUT DROP
ip6tables -P FORWARD DROP
ip6tables -A INPUT -m conntrack --cstate ESTABLISHED,RELATED -j ACCEPT
ip6tables -A FORWARD -m conntrack --ctstate ESTABLISHED,RELATED -j ACCEPT
ip6tables -A OUTPUT -m conntrack --ctstate ESTABLISHED,RELATED -j ACCEPT
ip6tables -A OUTPUT -o lo -j ACCEPT
ip6tables -A INPUT -i lo -j ACCEPT
ip6tables -A INPUT -i eth0 -s 192.168.241.10 -p tcp --dport 22 -m conntrack --ctstate NEW -j ACCEPT
;;
stop)
echo "stoppe firewall"
ip6tables -F
ip6tables -P INPUT ACCEPT
ip6tables -P OUTPUT ACCEPT
ip6tables -P FORWARD ACCEPT
;;
esac
Verwendete Syntax
-s: Passt auf die angegebene Quell IP-Adresse, hier 192.168.241.10
-p: Passt auf ein Protokoll, hier tcp
-dport: Passt auf Ziel Port, hier 22 (ssh)
--ctstate NEW: Passt auf Pakete die eine Verbindung Initiieren

Adressen zusammenfassen

ip6tables -A INPUT -i eth0 -s 192.168.241.10,10.81.3.1 -p tcp --dport 22 -m conntrack --ctstate NEW -j ACCEPT

DNS-Server und HTTP

Jetzt möchten wir mit unserem Router ins Internet gehen können. Dazu müssen wir 2 Dinge tun, zuerst müssen wir erlauben das er auf DNS-Server zugreifen kann.

 #!/bin/bash
case $1 in
start)
echo "starte firewall"
ip6tables -F
ip6tables -P INPUT DROP
ip6tables -P OUTPUT DROP
ip6tables -P FORWARD DROP
ip6tables -A INPUT -m conntrack --ctstate ESTABLISHED,RELATED -j ACCEPT
ip6tables -A FORWARD -m conntrack --ctstate ESTABLISHED,RELATED -j ACCEPT
ip6tables -A OUTPUT -m conntrack --ctstate ESTABLISHED,RELATED -j ACCEPT
ip6tables -A OUTPUT -o lo -j ACCEPT
ip6tables -A INPUT -i lo -j ACCEPT
ip6tables -A INPUT -i eth0 -s 192.168.241.10 -p tcp --dport 22 -m conntrack --ctstate NEW -j ACCEPT
ip6tables -A OUTPUT -o eth0 -p tcp -d 192.168.240.21 --dport 53 -m conntrack --ctstate NEW -j ACCEPT
ip6tables -A OUTPUT -o eth0 -p udp -d 192.168.240.21 --dport 53 -m conntrack --ctstate NEW -j ACCEPT
;;
stop)
echo "stoppe firewall"
ip6tables -F
ip6tables -P INPUT ACCEPT
ip6tables -P OUTPUT ACCEPT
ip6tables -P FORWARD ACCEPT
;;
esac
Verwendete Syntax
-d: Das selbe Prinzip wie auch bei -s aber auf eine Ziel Adresse

Dann müssen wir auch noch eine Regel für HTTP aufstellen damit wir auch Internetseiten aufrufen dürfen

 #!/bin/bash
case $1 in
start)
echo "starte firewall"
ip6tables -F
ip6tables -P INPUT DROP
ip6tables -P OUTPUT DROP
ip6tables -P FORWARD DROP
ip6tables -A INPUT -m conntrack --ctstate ESTABLISHED,RELATED -j ACCEPT
ip6tables -A FORWARD -m conntrack --ctstate ESTABLISHED,RELATED -j ACCEPT
ip6tables -A OUTPUT -m conntrack --ctstate ESTABLISHED,RELATED -j ACCEPT
ip6tables -A OUTPUT -o lo -j ACCEPT
ip6tables -A INPUT -i lo -j ACCEPT
ip6tables -A INPUT -i eth0 -s 192.168.241.10 -p tcp --dport 22 -m conntrack --ctstate NEW -j ACCEPT
ip6tables -A OUTPUT -o eth0 -p tcp -d 192.168.240.21 --dport 53 -m conntrack --ctstate NEW -j ACCEPT
ip6tables -A OUTPUT -o eth0 -p udp -d 192.168.240.21 --dport 53 -m conntrack --ctstate NEW -j ACCEPT
ip6tables -A OUTPUT -o eth0 -p tcp --dport 80 -m conntrack --ctstate NEW -j ACCEPT
;;
stop)
echo "stoppe firewall"
ip6tables -F
ip6tables -P INPUT ACCEPT
ip6tables -P OUTPUT ACCEPT
ip6tables -P FORWARD ACCEPT
;;
esac

ICMP

Jetzt wollen wir testen können ob unser Router erreichbar ist. Dazu müssen wir ICMP freischalten

#!/bin/bash
case $1 in
start)
echo "starte firewall"
ip6tables -F
ip6tables -P INPUT DROP
ip6tables -P OUTPUT DROP
ip6tables -P FORWARD DROP
ip6tables -A INPUT -m conntrack --ctstate ESTABLISHED,RELATED -j ACCEPT
ip6tables -A FORWARD -m conntrack --ctstate ESTABLISHED,RELATED -j ACCEPT
ip6tables -A OUTPUT -m conntrack --ctstate ESTABLISHED,RELATED -j ACCEPT
ip6tables -A OUTPUT -o lo -j ACCEPT
ip6tables -A INPUT -i lo -j ACCEPT
ip6tables -A INPUT -i eth0 -s 192.168.241.10 -p tcp --dport 22 -m conntrack --ctstate NEW -j ACCEPT
ip6tables -A OUTPUT -o eth0 -p tcp -d 192.168.240.21 --dport 53 -m conntrack --ctstate NEW -j ACCEPT
ip6tables -A OUTPUT -o eth0 -p udp -d 192.168.240.21 --dport 53 -m conntrack --ctstate NEW -j ACCEPT
ip6tables -A OUTPUT -o eth0 -p tcp --dport 80 -m conntrack --ctstate NEW -j ACCEPT
ip6tables -A INPUT -i eth0 -p icmp --icmp-type 8 -j ACCEPT
;;
stop)
echo "stoppe firewall"
ip6tables -F
ip6tables -P INPUT ACCEPT
ip6tables -P OUTPUT ACCEPT
ip6tables -P FORWARD ACCEPT
;;
esac
Verwendete Syntax
--icmp-type 8 Beschränkt erlaubte ICMP Pakete auf typ 8 ( echo )

NAT Tabelle

NAT steht für Network Address Translation, also eine Übersetzung von Netzwerk Adressen, sei es in Namen oder auch einfach nur in andere IP-Adressen. Iptables kann diesen Job übernehmen und zwar auf verschiedene Art und Weise.

Wichtig
Da wir nun beginnen NAT regeln in die firewall zu schreiben dürfen wir nicht vergessen die Zeile zum flushen eben jener hinzuzufügen

MASQUERADE

Masquerading ist wohl die simpelste Form von NAT, hiermit ersetzt der Router einfach jede Quell IP-Adresse jedes zu routenden Paketes mit seiner eigenen, sowie bei einem Antwort Paket die Ziel Adresse wieder mit der Original Quell Adresse.In ip6tables erreicht man diese Funktion mit folgender Zeile

#!/bin/bash
case $1 in
start)
echo "starte firewall"
ip6tables -F
ip6tables -F -t nat
ip6tables -P INPUT DROP
ip6tables -P OUTPUT DROP
ip6tables -P FORWARD DROP
ip6tables -A INPUT -m conntrack --ctstate ESTABLISHED,RELATED -j ACCEPT
ip6tables -A FORWARD -m conntrack --ctstate ESTABLISHED,RELATED -j ACCEPT
ip6tables -A OUTPUT -m conntrack --ctstate ESTABLISHED,RELATED -j ACCEPT
ip6tables -A OUTPUT -o lo -j ACCEPT
ip6tables -A INPUT -i lo -j ACCEPT
ip6tables -A INPUT -i eth0 -s 192.168.241.10 -p tcp --dport 22 -m conntrack --cstate NEW -j ACCEPT
ip6tables -A OUTPUT -o eth0 -p tcp -d 192.168.240.21 --dport 53 -m conntrack --ctstate NEW -j ACCEPT
ip6tables -A OUTPUT -o eth0 -p udp -d 192.168.240.21 --dport 53 -m conntrack --ctstate NEW -j ACCEPT
ip6tables -A OUTPUT -o eth0 -p tcp --dport 80 -m conntrack --ctstate NEW -j ACCEPT
ip6tables -A INPUT -i eth0 -p icmp --icmp-type 8 -j ACCEPT
ip6tables -t nat -A POSTROUTING -s 172.23.242.0/24 -j MASQUERADE -o eth0 
;;
stop)
echo "stoppe firewall"
ip6tables -F
ip6tables -F -t nat
ip6tables -P INPUT ACCEPT
ip6tables -P OUTPUT ACCEPT
ip6tables -P FORWARD ACCEPT
;;
esac
Verwendete Syntax
-t nat: Hier sehen wir zum ersten mal wie man eine andere Tabelle außer Filter anspricht
POSTROUTING: Damit der Router weiß das er den Adressen Tausch NACH dem Routing ausführen soll
-j MASQUERADE: Eine weitere Aktion die auf ein Paket ausgeführt werden kann, hier unser NAT
-s 172.23.242.0/24: Hier wird nicht nur eine IP-Adresse, sondern ein ganzer Netzbereich als Quelle angegeben

FORWARD

Um den an die Firewall angeschlossenen Rechnern einen Netzzugang zu gestatten müssen wir deren DNS Anfragen zulassen

#!/bin/bash
case $1 in
start)
echo "starte firewall"
ip6tables -F
ip6tables -F -t nat
ip6tables -P INPUT DROP
ip6tables -P OUTPUT DROP
ip6tables -P FORWARD DROP
ip6tables -A INPUT -m conntrack --ctstate ESTABLISHED,RELATED -j ACCEPT
ip6tables -A FORWARD -m conntrack --ctstate ESTABLISHED,RELATED -j ACCEPT
ip6tables -A OUTPUT -m conntrack --ctstate ESTABLISHED,RELATED -j ACCEPT
ip6tables -A OUTPUT -o lo -j ACCEPT
ip6tables -A INPUT -i lo -j ACCEPT
ip6tables -A INPUT -i eth0 -s 192.168.241.10 -p tcp --dport 22 -m conntrack --ctstate NEW -j ACCEPT
ip6tables -A OUTPUT -o eth0 -p tcp -d 192.168.240.21 --dport 53 -m conntrack --ctstate NEW -j ACCEPT
ip6tables -A OUTPUT -o eth0 -p udp -d 192.168.240.21 --dport 53 -m conntrack --ctstate NEW -j ACCEPT
ip6tables -A OUTPUT -o eth0 -p tcp --dport 80 -m conntrack --ctstate NEW -j ACCEPT
ip6tables -A INPUT -i eth0 -p icmp --icmp-type 8 -j ACCEPT
ip6tables -t nat -A POSTROUTING -s 172.23.242.0/24 -j MASQUERADE -o eth0 
ip6tables -A FORWARD -i vmbr1 -o vmbr0 -p tcp --dport 53 -m conntrack --ctstate NEW -j ACCEPT
ip6tables -A FORWARD -i vmbr1 -o vmbr0 -p udp --dport 53 -m conntrack --ctstate NEW -j ACCEPT

;;
stop)
echo "stoppe firewall"
ip6tables -F
ip6tables -F -t nat
ip6tables -P INPUT ACCEPT
ip6tables -P OUTPUT ACCEPT
ip6tables -P FORWARD ACCEPT
;;
esac
Verwendete Syntax
-i : Hier wird die Schnittstelle definiert auf der die Anfragen an die Firewall eingehen
-o: Hier wird die Schnittstelle definiert auf die Anfragen die Firewall verlassen
FORWARD: Damit die Firewall weiß, dass das Paket weitergeleitet werden soll
--dport: Hier wird der Zielport der Anfragen definiert

MULTIPORT

Ausser dem DNS müssen zum arbeiten noch andere Ports geöffnet werden. Um nicht für jeden eine einzelne Regel anlegen zu müssen bietet sich die Nutzung des Parameters Multiport an.

#!/bin/bash
case $1 in
start)
echo "starte firewall"
ip6tables -F
ip6tables -F -t nat
ip6tables -P INPUT DROP
ip6tables -P OUTPUT DROP
ip6tables -P FORWARD DROP
ip6tables -A INPUT -m conntrack --ctstate ESTABLISHED,RELATED -j ACCEPT
ip6tables -A FORWARD -m conntrack --ctstate ESTABLISHED,RELATED -j ACCEPT
ip6tables -A OUTPUT -m conntrack --ctstate ESTABLISHED,RELATED -j ACCEPT
ip6tables -A OUTPUT -o lo -j ACCEPT
ip6tables -A INPUT -i lo -j ACCEPT
ip6tables -A INPUT -i eth0 -s 192.168.241.10 -p tcp --dport 22 -m conntrack --ctstate NEW -j ACCEPT
ip6tables -A OUTPUT -o eth0 -p tcp -d 192.168.240.21 --dport 53 -m conntrack --ctstate NEW -j ACCEPT
ip6tables -A OUTPUT -o eth0 -p udp -d 192.168.240.21 --dport 53 -m conntrack --ctstate NEW -j ACCEPT
ip6tables -A OUTPUT -o eth0 -p tcp --dport 80 -m conntrack --ctstate NEW -j ACCEPT
ip6tables -A INPUT -i eth0 -p icmp --icmp-type 8 -j ACCEPT
ip6tables -t nat -A POSTROUTING -s 172.23.242.0/24 -j MASQUERADE -o eth0 
ip6tables -A FORWARD -i vmbr1 -o vmbr0 -p tcp --dport 53 -m conntrack --ctstate NEW -j ACCEPT
ip6tables -A FORWARD -i vmbr1 -o vmbr0 -p udp --dport 53 -m conntrack --ctstate NEW -j ACCEPT
ip6tables -A FORWARD -i vmbr1 -o vmbr0 -p tcp -m multiport --dport 22,25,80,443,143 -m conntrack --ctstate NEW -j ACCEPT
;;
stop)
echo "stoppe firewall"
ip6tables -F
ip6tables -F -t nat
ip6tables -P INPUT ACCEPT
ip6tables -P OUTPUT ACCEPT
ip6tables -P FORWARD ACCEPT
;;
esac
Verwendete Syntax
-m multiport: Hiermit weiß die Firewall, daß unter --dport mehrere Ports hinterlegt wurden

SNAT

SNAT ist Masquerading sehr ähnlich, der einzige Unterschied besteht darin das man sich bei SNAT die ersetzende IP-Adresse wählen kann. Da wir schon Masquerading eingebaut haben, hängen wir SNAT nicht auch noch mit in unsere Firewall.

Hier aber ein Beispiel:

ip6tables -t nat -A POSTROUTING -j SNAT -o eth0 -s 172.23.242.0/24 --to-source 192.168.242.100
Verwendete Syntax
-j SNAT: Die auszuführende Aktion, hier SNAT
--to-source 192.168.242.100: Die Angabe zu welcher IP-Adresse ersetzt wird, hier die des Routers.

NETMAP

Eine weiter Form des NAT in ip6tables ist NETMAP. Statt wie bei MASQUERADE oder SNAT, ersetzt NETMAP die Quell Adresse nicht nur mit einer bestimmten Adresse, sondern bildet das gesamte Quell Netz auf ein anderes ab.

SNAT-Beispiel:

ip6tables -t nat -A POSTROUTING -j NETMAP -o eth0 -s 172.23.242.0/24 --to 195.145.95.0/24

DNAT-Beispiel:

ip6tables -t nat -A PREROUTING -j NETMAP -i eth0 -d  195.145.95.0/24 --to 172.23.242.0/24



Verwendete Syntax
-j NETMAP: Aktion die auf Pakete ausgeführt wird, hier NETMAP

DNAT, port forwarding

Da das interne Netz nicht von außen angesprochen werden kann, wie es bei normalen Routern die ins Internet führen ja auch der Fall ist, bedient man sich hierfür einer Technik namens port forwarding, was bedeutet das ein Programm das über einen bestimmten Port mit dem Router kommuniziert an eine andere IP-Adresse und einen anderen Port weitergeleitet wird.

#!/bin/bash
case $1 in
start)
echo "starte firewall"
ip6tables -F
ip6tables -F -t nat
ip6tables -P INPUT DROP
ip6tables -P OUTPUT DROP
ip6tables -P FORWARD DROP
ip6tables -A INPUT -m conntrack --ctstate ESTABLISHED,RELATED -j ACCEPT
ip6tables -A FORWARD -m conntrack --ctstate ESTABLISHED,RELATED -j ACCEPT
ip6tables -A OUTPUT -m conntrack --ctstate ESTABLISHED,RELATED -j ACCEPT
ip6tables -A OUTPUT -o lo -j ACCEPT
ip6tables -A INPUT -i lo -j ACCEPT
ip6tables -A INPUT -i eth0 -s 192.168.241.10 -p tcp --dport 22 -m conntrack --ctstate NEW -j ACCEPT
ip6tables -A OUTPUT -o eth0 -p tcp -d 192.168.240.21 --dport 53 -m conntrack --ctstate NEW -j ACCEPT
ip6tables -A OUTPUT -o eth0 -p udp -d 192.168.240.21 --dport 53 -m conntrack --ctstate NEW -j ACCEPT
ip6tables -A OUTPUT -o eth0 -p tcp --dport 80 -m conntrack --ctstate NEW -j ACCEPT
ip6tables -A INPUT -i eth0 -p icmp --icmp-type 8 -j ACCEPT
ip6tables -t nat -A POSTROUTING -j MASQUERADE -o eth0 -s 172.23.242.0/24
ip6tables -t nat -A PREROUTING -j DNAT -i eth0 -p tcp --dport 3333 --to-dest 172.23.242.100:22
;;
stop)
echo "stoppe firewall"
ip6tables -F
ip6tables -F -t nat
ip6tables -P INPUT ACCEPT
ip6tables -P OUTPUT ACCEPT
ip6tables -P FORWARD ACCEPT
;;
esac
Verwendete Syntax
PREROUTING: Die Aktion soll noch vor einer Routingentscheidung durchgeführt werden

DNAT für alle Protokolle/Ports - one IP

ip6tables -t nat -A PREROUTING -d $1stIP -j DNAT --to-destination $2ndIP


Alle Pakete die an die Adresse $1stIP gehen werden an die Adresse $2nIP umgeleitet

DNAT auf einen Port

ip6tables -t nat -A PREROUTING -p tcp -d $1stIP --dport $EINGANGSPORT -j DNAT --to-destination $2ndIP


Alle Pakete die an den Port $EINGANGSPORT der Adresse $1stIP gehen werden an die Adresse $2nIP umgeleitet

DNAT Portumleitung

ip6tables -t nat -A PREROUTING -p tcp -d $1stIP --dport $EINGANGSPORT -j DNAT --to-destination $2ndIP:$WUNSCHPORT

Alle Pakete die an den Port $EINGANGSPORT der Adresse $1stIP gehen werden an den Port $WUNSCHPORT der Adresse $2nIP umgeleitet

(Wenn die Destination IP der Host ist, reicht die Schnittstellenangabe!
ip6tables -t nat -A PREROUTING -p tcp -i $WANDEV --dport $EINGANGSPORT -j DNAT --to-destination $2ndIP:$WUNSCHPORT

FORWARD

ip6tables -t nat -A PREROUTING -j DNAT -i $WAN -p tcp --dport $EINGANGSPORT --to $2ndIP:$WUNSCHPORT
ip6tables -A FORWARD -p tcp -d $2ndIP --dport  $WUNSCHPORT -j ACCEPT conntrack --cstate NEW

FULL NAT

ip6tables -t nat -A PREROUTING -d $1stIP -j DNAT --to-destination $2ndIP
ip6tables -t nat -A POSTROUTING -s $2ndIP -j SNAT --to-source $1stIP
     
Verwendete Syntax
PREROUTING: Paket wird nach der Routingentscheidung geändert
-j DNAT: Aktion die auf Pakete ausgeführt wird, hier DNAT
--to-dest 172.23.242.100:22: IP-Adresse und Port zu denen weitergeleitet wird
In einem Satz:
Ändere bei allen Paketen die auf eth0 ankommen und den Port 3333 ansprechen die Ziel Adresse zu 172.23.242.100 und Port zu 22

Logging

Damit wir sehen können was so alles an unserer Firewall abprallt, nicht nur um Störenfriede zu erkennen, sondern auch um zu sehen was wir vielleicht für uns freischalten müssen, können wir ein logging einrichten das automatisch alle Pakete die nicht durchgelassen wurden an den syslog deamon weitergeben der die Vorkommnisse in die syslog schreibt.

#!/bin/bash
case $1 in
start)
echo "starte firewall"
ip6tables -F
ip6tables -F -t nat
ip6tables -P INPUT DROP
ip6tables -P OUTPUT DROP
ip6tables -P FORWARD DROP
ip6tables -A INPUT -m conntrack --ctstate ESTABLISHED,RELATED -j ACCEPT
ip6tables -A FORWARD -m conntrack --ctstate ESTABLISHED,RELATED -j ACCEPT
ip6tables -A OUTPUT -m conntrack --ctstate ESTABLISHED,RELATED -j ACCEPT
ip6tables -A OUTPUT -o lo -j ACCEPT
ip6tables -A INPUT -i lo -j ACCEPT
ip6tables -A INPUT -i eth0 -s 192.168.241.10 -p tcp --dport 22 -m conntrack --ctstate NEW -j ACCEPT
ip6tables -A OUTPUT -o eth0 -p tcp -d 192.168.240.21 --dport 53 -m conntrack --ctstate NEW -j ACCEPT
ip6tables -A OUTPUT -o eth0 -p udp -d 192.168.240.21 --dport 53 -m conntrack --ctstate NEW -j ACCEPT
ip6tables -A OUTPUT -o eth0 -p tcp --dport 80 -m conntrack --ctstate NEW -j ACCEPT
ip6tables -A INPUT -i eth0 -p icmp --icmp-type 8 -j ACCEPT
ip6tables -t nat -A POSTROUTING -j MASQUERADE -o eth0 -s 172.23.242.0/24
ip6tables -t nat -A PREROUTING -j DNAT -i eth0 --dport 3333 --to-dest 172.23.242.100:22
ip6tables -A INPUT  -j LOG  --log-prefix "--ip6tables-in--"
ip6tables -A OUTPUT -j LOG  --log-prefix "--ip6tables-out--"
ip6tables -A FORWARD -j LOG --log-prefix "--ip6tables-for--"
;;
stop)
echo "stoppe firewall"
ip6tables -F
ip6tables -F -t nat
ip6tables -P INPUT ACCEPT
ip6tables -P OUTPUT ACCEPT
ip6tables -P FORWARD ACCEPT
;;
esac

Diese Zeilen sollten ganz am Ende bleiben, damit auch sichergestellt ist das nur Pakete die alle Regeln durchlaufen haben dort landen.

Verwendete Syntax
-j LOG: Aktion die auf Pakete ausgeführt wird, hier LOG
--log-prefix "--ip6tables-in--": Schreibt --ip6tables-in-- , vor jedes Paket das am INPUT verworfen wurde,

logging file ändern

netstat-nat and conntrack

contrack table löschen

  • conntrack -F

DNAT weiterleitung bis auf einen port

#!/bin/bash
SSHPORT="4567"
1stIP="WEITERLEITUNGS-IP"
2ndIP="CONNECT-IP"
case $1 in
start)
echo "starte firewall"
ip6tables -F
ip6tables -F -t nat
ip6tables -F -t mangle
ip6tables -X
ip6tables -X -t nat
ip6tables -X -t mangle
ip6tables -t nat -N innat
ip6tables -t nat -A innat -j RETURN -p tcp --dport $SSHPORT
ip6tables -t nat -A innat -j DNAT --to $1stIP
ip6tables -t nat -A PREROUTING -d $2ndIP -j innat
ip6tables -t nat -A POSTROUTING -j SNAT -s $1stIP --to $2ndIP
;;
stop)
echo "stoppe firewall"
ip6tables -F
ip6tables -F -t nat
ip6tables -F -t mangle
ip6tables -X
ip6tables -X -t nat
ip6tables -X -t mangle
;;
esac


Verwendete Syntax
-N innat: Hier wird eine neue Kette mit dem Namen "innat" angelegt

mark

ip6tables -t mangle -A PREROUTING -j MARK -p tcp --dport 25 --set-mark 9
ip6tables -t nat -A PREROUTING -j REDIRECT -p tcp --dport 25 --to 52525
ip6tables -A INPUT -j ACCEPT -m mark --mark 9

Alle ankommenden Pakete, die den angegebenen Bedingungen entsprechen (hier: TCP-Pakete mit Zielport 25) werden markiert. Es sind bis zu 32 verschiedene Markierungen möglich.

Anhand dieser Markierungen können die Pakete nun, wie in unserem Beispiel auf einen anderen Port (52525) umgeleitet werden, ohne, dass dieser Port nach aussen geöffnet werden muss.

Weiterhin werden im obigen Beispiel alle eingehenden Pakete, die den Marker 9 targen automatisch von der Firewall durchgelassen.

Mangle

MSS Reduktion

ip6tables -t mangle -A FORWARD -p tcp -i $LAN -o $WAN --tcp-flags SYN,RST SYN -j TCPMSS --set-mss 1400

Markieren und Freischalten

ip6tables -t mangle  -A PREROUTING -j MARK -i $WAN -p tcp --dport 22 -d $TELIP --set-mark 0x8
ip6tables -t nat    -A PREROUTING -j DNAT -i $WAN -p tcp --dport 22 -d $TELIP --to 192.168.244.1:8472
ip6tables -t filter -A FORWARD -j ACCEPT -m mark --mark 0x8

VPN Tunnel zulassen

Über den switch policy ist es möglich alle Pakete, die zu einem bestimmten VPN-Tunnel gehören durch die Firewall zu lassen.

ACHTUNG!

Dies funktioniert nicht, wenn der Tunnel genattet wird!

Ein VPN-Tunnel

ip6tables -A FORWARD -i $LAN -o $WAN -s $LEFTNET -d $RIGHTNET -m policy --dir out --pol ipsec -m conntrack --ctstate NEW -j ACCEPT  
ip6tables -A FORWARD -i $WAN -o $LAN -s $RIGHTNET -d $LEFTNET -m policy --dir in  --pol ipsec -m conntrack --ctstate NEW -j ACCEPT 



Verwendete Syntax
$LAN: Bezeichnet die dem Netzwerk zugewandte Schnittstelle
$WAN: Bezeichnet die dem Internet zugewandte Schnittstelle
$LEFTNET: Bezeichnet das auf unserer Seite hinter der Firewall liegende Netzwerk
$RIGHTNET: Bezeichnet das auf der anderen Seite des VPN-Tunnels liegende Netzwerk
-m policy: Ruft das Modul "policy" auf
--pol ipsec: Bezeichnet die zu betrachtende policy. Hier IPSEC
--dir in/out: Legt die Richtung fest in welcher Richtung die policy betrachtet werden soll
ip6tables -A INPUT -i eth0 -p esp  conntrack --cstate NEW -j ACCEPT

ESP-Protokoll zulassen

Mehrere VPN-Tunnel

Wenn wir auf unserer Firewall mehrere Tunnel haben, die wir entsprechend filtern wollen, bietet es sich an eine neue Kette zu erstellen. Das Ergebnis ist zwar in beiden Fällen das Gleiche aber durch die Kette wird unsere Firewall übersichtlicher und wir sparen uns auch einiges an Schreibarbeit.

ip6tables -N vpn-in-accept
ip6tables -A vpn-in-accept  -m policy --dir in  --pol ipsec -m conntrack --ctstate NEW -j ACCEPT
ip6tables -A vpn-in-accept -j RETURN
ip6tables -N vpn-out-accept
ip6tables -A vpn-out-accept -m policy --dir out --pol ipsec -m conntrack --ctstate NEW -j ACCEPT
ip6tables -A vpn-out-accept -j RETURN

Und nun wenden wir die neue Kette an

ip6tables -A FORWARD -i $LAN -o $WAN -s $LEFTNET -d $RIGHTNET -j vpn-out-accept
ip6tables -A FORWARD -i $WAN -o $LAN -s $RIGHTNET -d $LEFTNET -j vpn-in-accept

Alle Pakete von einem VPN-Tunnel zulassen

Hier werden alle Pakete die von dem VPN Tunnel kommen zugelassen.

ip6tables -A FORWARD -i $WAN  -m policy --pol ipsec --mode tunnel --dir in -j ACCEPT

limit module

modul laden

in jeder regel in der wir limits benutzen wollen müssen wir das modul laden

-m limit

optionen

  • ip6tables -A INPUT -p icmp -m icmp -m limit --limit 4/second --limit-burst 10 -j ACCEPT

Das bedeutet folgendes:

  1. Es dürfen 4 Pakete pro Sekunde durchgelassen werden.
  2. Wenn mehr als 4 Pakete pro Sekunde kommen, dürfen insgesamt 10 Pakete ohne Limitierung durch.
  3. Nach diesen 10 Paketen, dürfen wieder nur 4 pro Sekunde durch.
  4. Wenn weniger als 4 Pakete pro Sekunde ankommen, wird die Differenz wieder frei (limit von 4-X Pakete/s) und steht wieder zum überziehen bereit.


--limit als Begrenzung optionen kann man definieren wie viele aktionen pro zeiteinheit zugelassen werden 1/second,2/minute,3/hour,4/day, oder 1/s,2m/,3/h,4/d –limit-burst definiert wie viele aktionen mehr als die limitierung zugelassen werden bevor das definierte limit einsetzt

diese regel lässt bis zu 10 Verbindungen in einer Sekunde zu wird dies überschritten setzt die Limitierung von 4 ICMP Packeten pro Sekunden ein. Für jede Sekunde in der das Limit von 4 packeten nicht erreicht wird werden die übrigen erlaubten pakete dem burst wider gut geschrieben das heißt wen der burst voll ist dauert es 2,5 sekunden (ohne das icmp packete kommen) bis der burst wider seinen Ursprungswert ereicht oder 5 sekunden in denen pro sekunden 2 packete kommen

DoS atacken

Beschränkt die Anzahl der neuen tcp Verbindungen die wir aufbauen können auf 1 pro Sekunde


  • ip6tables -A INPUT -p icmp -m icmp --icmp-type address-mask-request -j DROP
  • ip6tables -A INPUT -p icmp -m icmp --icmp-type timestamp-request -j DROP
  • ip6tables -A INPUT -p icmp -m icmp -m limit --limit 1/second -j ACCEPT


ftp

Vorrausetzung

  • ip6tables -A FORWARD conntrack --cstate ESTABLISHED,RELATED -j ACCEPT

Basically newer kernels ( >= 4.7 ) are deprecating the automatic helper module's port assignment in favor of explicit rules.

Short fix to get the old behaviour:

  • echo 1 > /proc/sys/net/netfilter/nf_conntrack_helper

Sowohl aktives als auch passives FTP wird nach laden der Module über den RELATED Status gehandled. Module laden

  • modprobe -v nf_conntrack_ftp
  • modprobe -v nf_nat_ftp

Client auf Server im Internet

  • ip6tables -A FORWARD -i $LAN -o $WAN -p tcp --dport 21 -m conntrack --ctstate NEW -j ACCEPT

FTP Server im LAN mit Inside NAT

  • ip6tables -A FORWARD -i $WAN -o $LAN -p tcp --dport 21 -d $FTPSERVER_LAN -m conntrack --ctstate NEW -j ACCEPT
  • ip6tables -t nat -A PREROUTING -j DNAT -i $WAN -p tcp --dport 21 --to-dest $FTPSERVER_LAN

Links